ระดับประกาศนียบัตรวิชาชีพชั้นสูง (ปวส.) สาขาวิชาเทคโนโลยีอิเล็กทรอนิกส์

วิชาการออกแบบวงจรอิเล็กทรอนิกส์ด้วยคอมพิวเตอร์

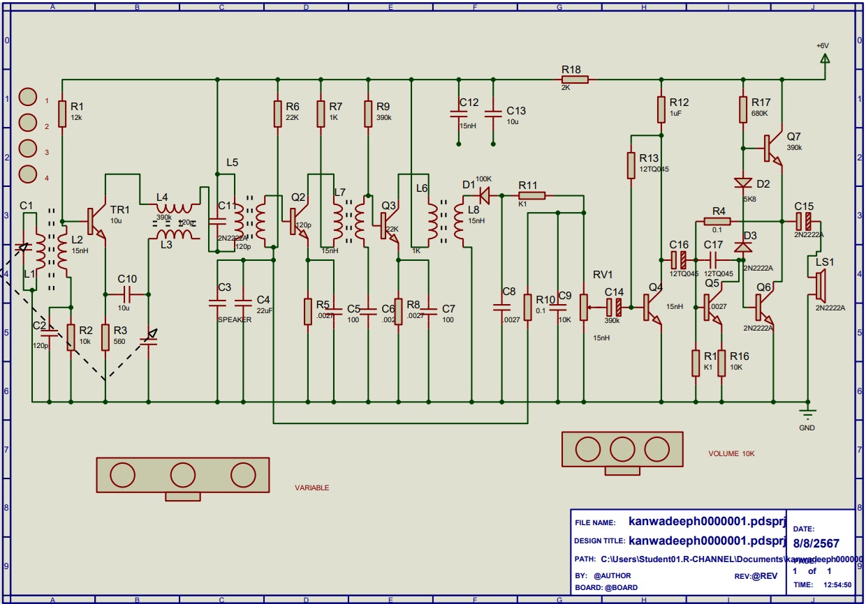
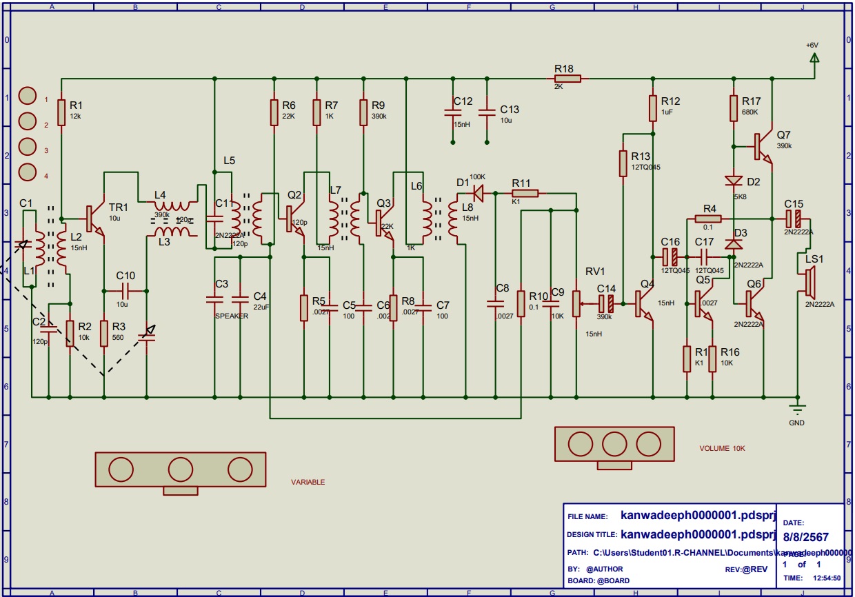
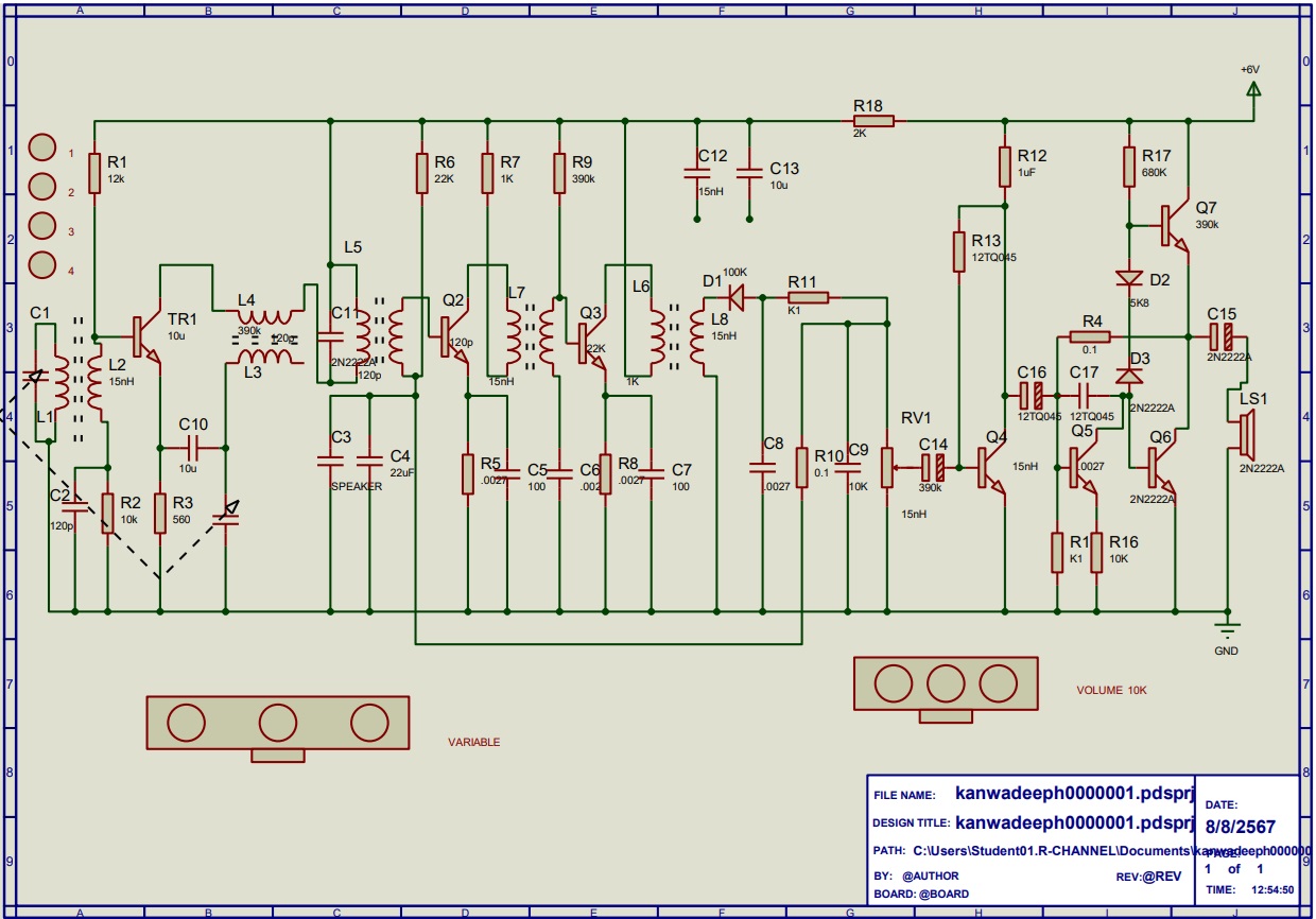
    ศึกษาและปฏิบัติเกี่ยวกับโปรแกรมออกแบบวงจรอิเล็กทรอนิกส์กําหนดรูปแบบของเอกสาร Schematic หมุนและเปลี่ยนแกนอุปกรณ์ การใช้ Wire และ Port เชื่อมต่อสายสัญญาณ การเรียกใช้งาน ไลบรารี (Libraries)ออกแบบวงจร Schematics) ข้อกําหนดในการออกแบบแผ่นวงจรพิมพ์ PCB โดยมีหน่วย การวัดระยะที่ใช้ในการออกแบบวงจรพิมพ์ ประเภทของแผ่นวงจรพิมพ์ สิ่งที่ควรคํานึงในการออกแบบ แผ่นวงจรพิมพ์ เลเยอร์ (Layer) ที่ใช้ในโปรแกรมสําเร็จรูป ฟุตปริ้น (Foot Print) การออกแบบแผ่นวงจรพิมพ์ ชนิดหน้าเดียวและสองหน้า ด้วยโปรแกรมสําเร็จรูป การติดตั้งไลบรารี (Libraries) การตั้งกฎการออกแบบ (Design Rules) ในโปรแกรมสําเร็จรูป การจัดวางฟุตปริ้น (Placement) การเดินลายเส้นวงจรพิมพ์ (Routing) การสร้าง Schematic Liberties การ สร้าง PCB Liberties แบบ Manuals การสร้าง PCB Liberties โดยใช้ IPC Wizard การใส่โมเดล 3D ให้กับ PCB Liberties การสร้าง Gerber File และสั่งผลิต แผ่นวงจรพิมพ์ สร้าง Gerber File การสร้างไฟล์สรุปรายการวัสดุ (Bill f Materials) การสั่งผลิตแผ่นวงจรพิมพ์ กับผู้ผลิตภายในประเทศ

นพดล
โดย : นพดล    คำเขียว
เผยแพร่เมื่อ : 12/03/2568 09:43




ทั้งหมดในรายวิชานี้

  • 6 สื่อการเรียน
  • 2 สื่อการเรียนจาก YouTube